Published:2009/6/23 1:37:00 Author:May | From:SeekIC

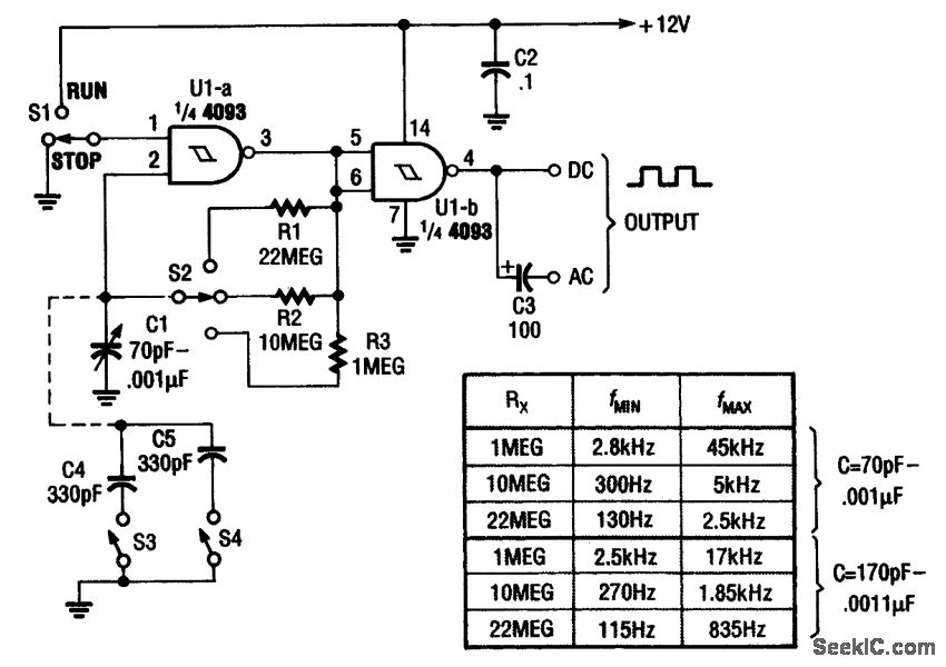
This Circuit is a variable frequency oscillator usming a trimmer capacitor or a three-gauge AM broadcast capacitor salvaged from an old AM radio. The there sections must be paralleled.
Reprinted Url Of This Article:
http://www.seekic.com/circuit_diagram/Basic_Circuit/Analog_Circuit/VARIABLE_FREQUENCY_ASTABLE_I.html
Print this Page | Comments | Reading(3)
Code: