Published:2009/7/16 4:28:00 Author:Jessie | From:SeekIC

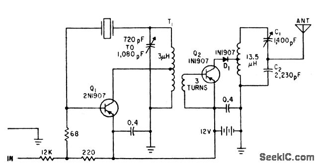
Delivers 10 w at 1686 kc into 72 ohms at 60% efficiency, Can also operate at 7 Mc if crystal and tank are changed.-F, W, Frykman and A. R. Moore, Lightweight Transmitter Provides Flight Data and Beacon Signal, Electronics, 34:32, p 164.
Reprinted Url Of This Article:
http://www.seekic.com/circuit_diagram/Basic_Circuit/BALLOON_TELEMETER_AND_BEACON.html
Print this Page | Comments | Reading(3)
Code: