Published:2009/7/6 7:13:00 Author:May | From:SeekIC

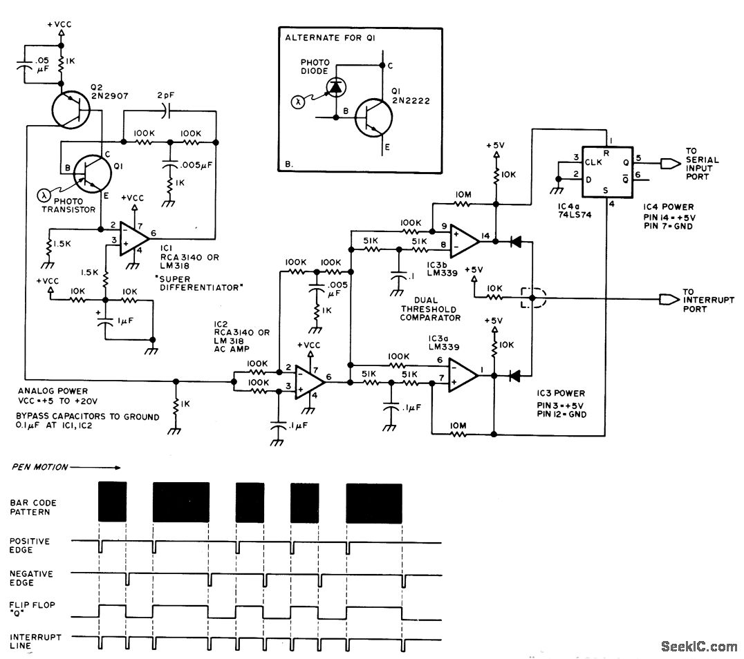
Edge-sensitive circuit outputs short pulses at each black-to-white or white-to-black transition. Timing diagram shows outputs corresponding to bar-code pat-tern indicated. Direct-current level at base of Q1 is held constant by DC servo action despite changes in temperature, ambient light, or back-ground of pattern. Alternate sensor uses photodiode and 2N2222 transistor for increased bandwidth. Amplified differentiated signal from collector of a2 is further amplified by IC2 and fed to dual threshold comparator. Output of comparator is short pulse for each transition, suitable for feed to microprocessor.-F. L. Merkowitz, Signal Processing for Optical Bar Code Scanning, BYTE, Dec. 1976, p 77-78 and 80-84.
Reprinted Url Of This Article:
http://www.seekic.com/circuit_diagram/Basic_Circuit/BAR_CODE_READER.html
Print this Page | Comments | Reading(3)
Code: