Published:2009/7/8 4:19:00 Author:May | From:SeekIC

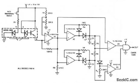
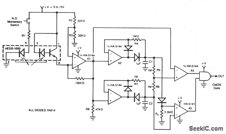
The circuit illustrates a method of interfacing a HEDS-1000 emitter-detector pair with a HA-5144 for use as a bar-code scanner circuit. The HA-5144 is used as an amplifier system which converts the bar and space widths of the printed bar code into a pulse-width modulated digitA1 signal. Amplifier A1 is used to amplify the current output of the detector. The output of A1 is passed to two precision peak-detector circuits which detect the positive and negative peaks of the received signal. Amplifier A4 is used as a comparator whose reference is maintained at the midpoint of the peak-to-peak signA1 by resistors R5 and R6. This provides a more accurate edge detection and less ambiguity in bar width. Amplifier A5 is used as an optionA1 noise gate which only allows data to pass through the gate when the peak-to-peak modulation sign A1 is larger than one diode drop. This circuit is operated by a single supply voltage with low-power consumption which makes it ideal for battery-operated data entry systems.
Reprinted Url Of This Article:
http://www.seekic.com/circuit_diagram/Basic_Circuit/BAR_CODE_SCANNER.html
Print this Page | Comments | Reading(3)
Code: