Published:2009/7/6 7:42:00 Author:May | From:SeekIC

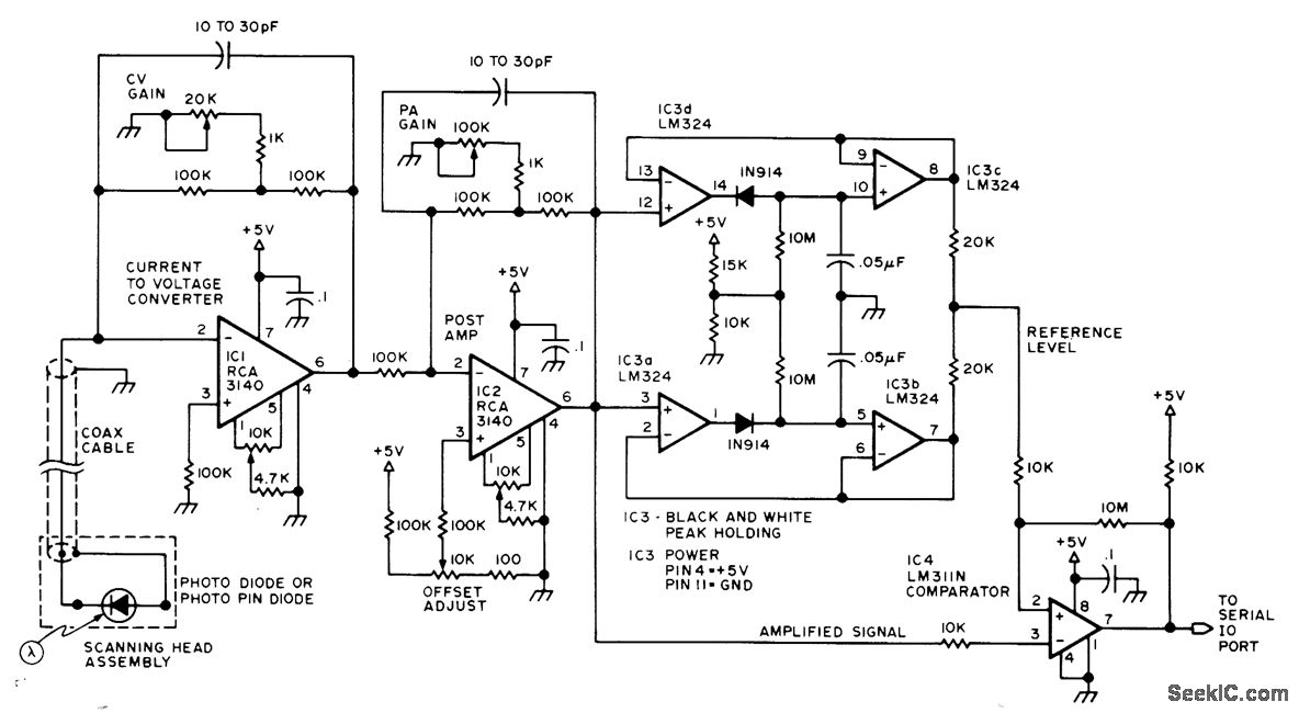
Processes low-level signal from photodiode of bar-code scanner by converting its current output to volt-age in IC1 for further amplification in IC2. Amplified signal is routed to peak holding circuits that set reference level and to comparator that outputs 0 or 1 based on reference level established. Peak values of white level and black level are held long enough to read through coded bar pattern. Difference between peak values is divided by 2 and fed to one input of comparator, while amplified signal level goes to inverting input. If signal level is greater than reference level, comparator output is 0. If signal level is less than reference level (black bar), output is 1-F. L. Merkowitz, Signal Processing for 0p-tical Bar Code Scanning, BYTE, Dec, 1976, p 77-78 and 80-84.
Reprinted Url Of This Article:
http://www.seekic.com/circuit_diagram/Basic_Circuit/BAR_CODE_SIGNAL_CONDITIONER.html
Print this Page | Comments | Reading(3)
Code: