Published:2009/7/14 23:52:00 Author:Jessie | From:SeekIC

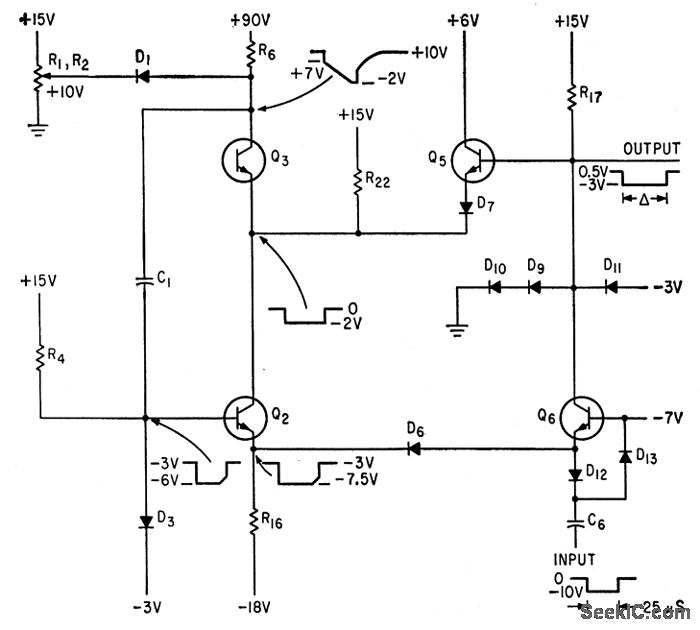
Article traces operation and analyzes sources of timing errors.-S. R. Parris and D. A. Staar, Highly Accurate Phantastron Delay Circuit, Electronics, 33:43, p72-74.
Reprinted Url Of This Article:
http://www.seekic.com/circuit_diagram/Basic_Circuit/BASIC_4_TRANSISTOR_PHANTASTRON.html
Print this Page | Comments | Reading(3)
Code: