Published:2009/7/9 20:44:00 Author:May | From:SeekIC

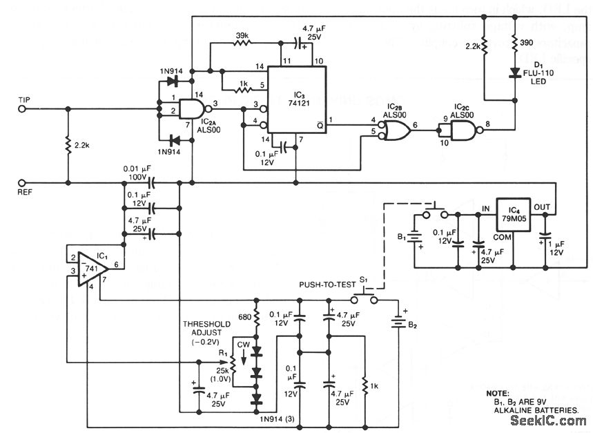
Oscilloscope measurements of ground noise can be unreliable because noise can enter your circuit via the scope's three-pronged power plug. You can avoid this problem by using the ground-noise tester shown. Powered by two 9-V batteries, the circuit dissipates power only while push-to-test switch S1 is depressed. Noise pulses that reach IC2A's switching threshold of about 1.5 to 1.8 V create a logic transition that triggers the monostable multivibrator IC3, which stretches the pulse to produce a visible blink from LED D1.You set the noise reference level by adjusting threshold-adjust potentiometer R1, which lets the circuit respond to minimum pulse amplitudes ranging from about 0 to 1 V. For convenience, you can use a one-turn potentiometer for R1 and calibrate the dial by applying an adjustable dc voltage, monitored by an accurate voltmeter.
Reprinted Url Of This Article:
http://www.seekic.com/circuit_diagram/Basic_Circuit/BATTERY_POWERED_GROUND_NOISE_PROBE.html
Print this Page | Comments | Reading(3)
Code: