Published:2009/7/13 1:32:00 Author:May | From:SeekIC

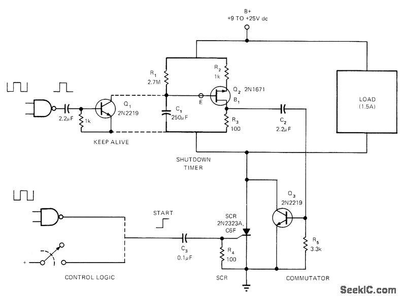
Developed for use with alarms, remote controls, or unattended electronic equipment, to turn off battery auto-matically at predetermined interval after circuit is actuated by control logic or switch. Turn-on applies positive pulse that triggers SCR on, grounding load and UJT timer Q2. After delay interval determined by values of C1 and R1, Q2 fires and discharges C1, producing pulse across R, that tums on Q3. This in tum shunts SCR and commutates it off. Circuit is thus turned off, after which only very small leakage currents through reverse SCR junction will be drain on battery.-D. Weigand, Battery Saver Has Automatic Tum-Off, EDN Magazine, April20, 1973, p91.
Reprinted Url Of This Article:
http://www.seekic.com/circuit_diagram/Basic_Circuit/BATTERY_SAVING_TIMER.html
Print this Page | Comments | Reading(3)
Code: