Published:2009/7/14 1:26:00 Author:May | From:SeekIC

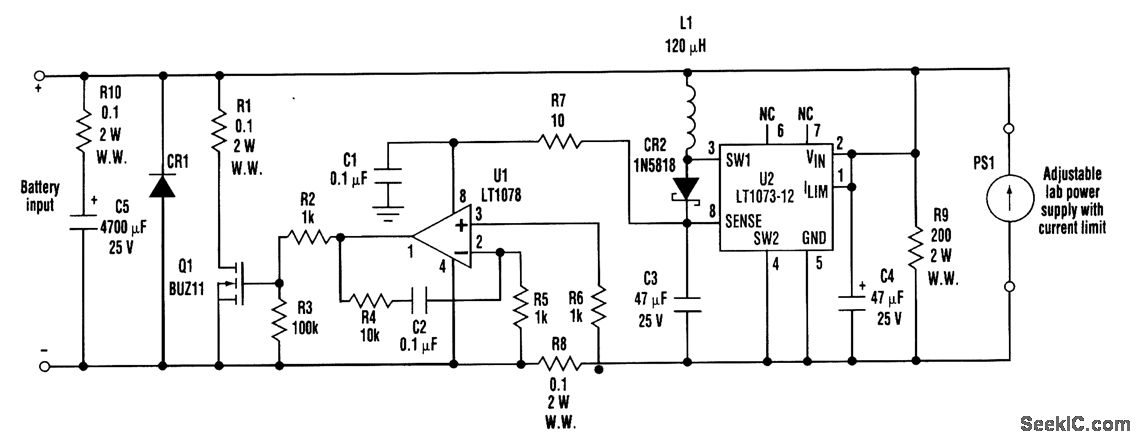
When developing a battery charger, using a real battery might be inconvenient. The battery simulator circuit described here is an alternative. The battery input positive and negative terminals should be connected in place of the battery in the charger circuit. Also, a current-limited lab-type power supply must be connected to the simulator circuit (as shown). In Discharge mode, the battery simulator uses the current-limited lab power supply PS1 as a source, and the simulator is inactive. In Charge mode, charge current is forced through the battery input terminals. Low voltage that develops across R8 is amplified by U1 and causes Q1 to shunt the charge current while maintaining the power-supply (PS1) voltage. U2, L1, CR2, C3, and C4 produce an internal 12-V power supply that is required to operate U1 and drive Q1. The PS1 voltage range is 1.5 to 15 V. Diode CR1 protects the circuit from reverse polarity and is needed if the maximum charge current is too high for the body diode of Q1 (Q1 must be heat sunk). R1 is a sense resistor for measuring the charge current. R10 and C5 simulate the ac characteristics of the battery.
Reprinted Url Of This Article:
http://www.seekic.com/circuit_diagram/Basic_Circuit/BATTERY_SIMULATOR_CIRCUIT.html
Print this Page | Comments | Reading(3)
Code: