Published:2009/7/14 2:38:00 Author:May | From:SeekIC


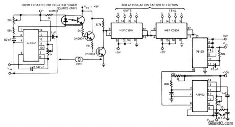
Provides optically coupled input and BCD-selected attenuation factor, for combination with fixed-gain DC amplifier to give programmable gain capability. Output of A-8402 V/F converter feeds programmable modulo-n decade counter chain through optoisolator, to give frequency division by BCD factor applied to selector inputs. 74122 retriggerable mono MVBR makes duty cycle of counter output compatible with requirements of second converter connected to give output voltage that is scaled reproduction of input voltage. Circuit performance is comparable to that of high-cost instrumentation amplifier.-K. W. Kissinger, Low-Cost Isolation Amp Provides BCD-Selectable Gain, EDN Magazine, Oct. 20, 1977, p 82-83.
Reprinted Url Of This Article:
http://www.seekic.com/circuit_diagram/Basic_Circuit/BCD_CONTROL_OF_GAIN.html
Print this Page | Comments | Reading(3)
Code: