Published:2009/6/30 1:45:00 Author:May | From:SeekIC

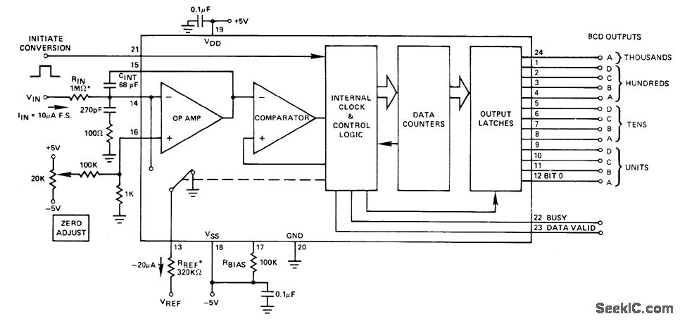
Latched nonmultiplexed paral lel BCD outputs from Teledyne 8750 3 1/2-digit CMOS analog-to-dighal converter are suitable for liquid crystal and gas-discharge displays. 2-mA drain on 15 V supply permits battery operation. Features include high linearity, noise immunity, and 3 1/2-digit resolution within 0.025% error. Circuit is based on switching number of cument pulses needed to bring analog current to zero at input of opamp, then detarmining digital equivalent by counting these pulses. Values shown are for full-scale voltage input of 10 V and voltage reference of -6.4 V.—CMOS A-D Converter Provides BCD Output, Computer Design, Nov. 1977, p 156 and 158.
Reprinted Url Of This Article:
http://www.seekic.com/circuit_diagram/Basic_Circuit/BCD_OUTPUT.html
Print this Page | Comments | Reading(3)
Code: