Published:2009/7/10 5:06:00 Author:May | From:SeekIC

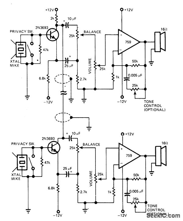
Uses 759 power opamps to provide 0.5 W for 16-ohm loudspeakers. Crystal microphones feed NPN transistors that provide both inphase and 180o out-of-phase signals. Balance-adjusting circuits of am-plifiercancel outthe two signals, so only out-ofphase sigpal goes to receiving unit. Privacy switch across microphone eliminates audio feedback while listening. Artide tells how to calculate heatsink requirements.-R. J. Apfel, Power Op Amps-Their lnnovative Circuits and Packaging Provide Designers with More Options, EDN Magazine, Sept. 5, 1977, p 141-144.
Reprinted Url Of This Article:
http://www.seekic.com/circuit_diagram/Basic_Circuit/BIDIRECTIONAL_INTERCOM_.html
Print this Page | Comments | Reading(3)
Code: