Published:2009/7/7 9:24:00 Author:May | From:SeekIC

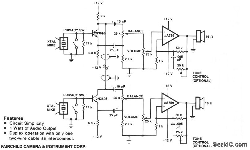
This system uses μA759 audio IC devices and a common connection between the preamps as an inter-connect. Either mike can drive either speaker. Duplex operation is possible with only one cable (two wires).
Reprinted Url Of This Article:
http://www.seekic.com/circuit_diagram/Basic_Circuit/BIDIRECTIONAL_INTERCOM_SYSTEM.html
Print this Page | Comments | Reading(3)
Code: