Published:2009/7/1 2:08:00 Author:May | From:SeekIC



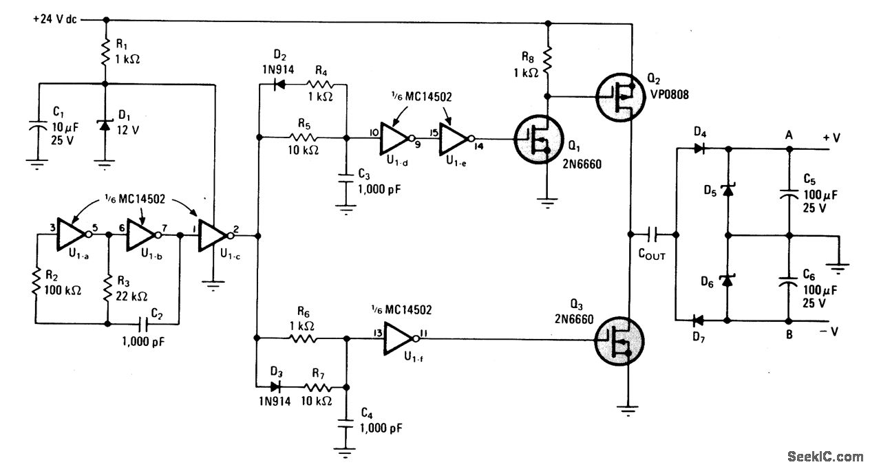
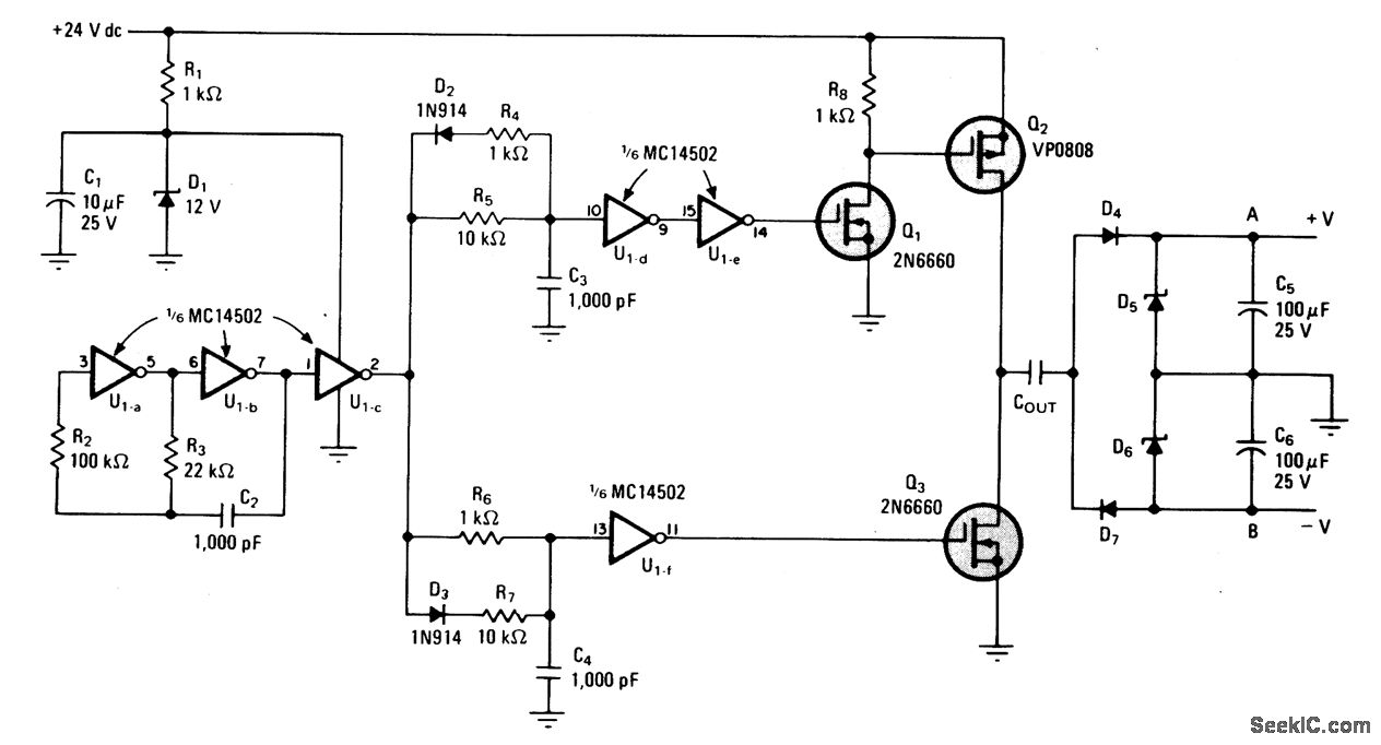
Inverters Ula and Ulb form a 20-kilohertz oscillator whose square wave output-further shaped by D2, R4, and R5 and by D3, R6, and R7-drives power field-effect transistors Q2 and Q3. The p-channel and n-channel FETs conduct alternately, in a push-pull configuration. When Q2 conducts, the positive charge on Cout forces diode D4 to conduct as well, which produces a positive voltage, determined by zener diode D5, at terminal A. Similarly, when Q3, in its turn conducts, the negative charge on Cout forces D7 to do so as well. A negative voltage, therefore, develops at terminal B, whose level is set by D6.
Reprinted Url Of This Article:
http://www.seekic.com/circuit_diagram/Basic_Circuit/BIPOLAR_DC_DC_CONVERTER_REQUIRES_NO_INDUCTOR.html
Print this Page | Comments | Reading(3)
Code: