Published:2009/7/6 4:43:00 Author:May | From:SeekIC

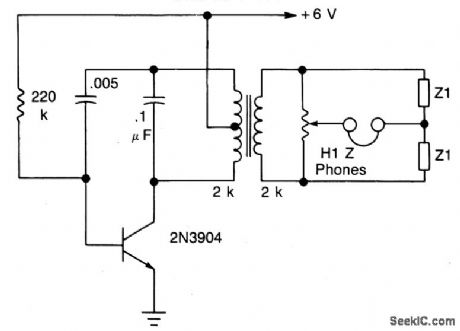
The transistor is connected as an audio oscillator, using an audio transformer in the collector. The secondary goes to a linear pot. The ratio between the two parts of the pot from the slider is proportional to the values of Z1 and Z2 when no signal is heard in the phones.
Reprinted Url Of This Article:
http://www.seekic.com/circuit_diagram/Basic_Circuit/BRIDGE_CIRCUIT.html
Print this Page | Comments | Reading(3)
Code: