Published:2009/7/1 2:29:00 Author:May | From:SeekIC

Circuit Notes
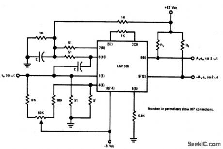
This circuit will double lowlevel signals with low distortion. The value of C should be chosen for low reactance at the operating frequency. Signal level at the carrier input must be less than 25 mV peak to maintain operation in the linear region of the switching differential amplifier. Levels to 50 mV peak may be used with some distortion of the output waveform. If a larger input signal is available, a resistive divider may be used at the carrier input with full signal applied to the signal input.
Reprinted Url Of This Article:
http://www.seekic.com/circuit_diagram/Basic_Circuit/BROADBAND_FREQUENCY_DOUBLER.html
Print this Page | Comments | Reading(3)
Code: