Published:2009/7/10 2:26:00 Author:May | From:SeekIC


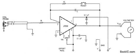
This circuit develops an output voltage that is proportional to the magnetic induction, B, flowing through its probe's coil. You must size the coil to give a full-scale, 10-V output for your maximum expected magnetic-induction intensity.
For a given value of B (in tesla) and output voltage, VOUt:
where A is the effective area or your coil in m2 (A = number of turns × average area of each turn), R is the resistance of the coil and the probe, and C is the value of the capacitor. Notice that C should be a low-leakage polypropylene or Teflon device.
For most practical applications that measure a magnetic field in the air, the coil will be either tiny or very thin. If R=1kΩ, C=1μF, and the coil is 100 turns with a mean area per turn of 1 cm2, then the circuit's output will be 1 mV/gauss (1T= 104G).
To use the circuit, push the reset button and place the probe in an area that you know is devoid of magnetic fields. Be sure to avoid magnets and iron. Then, put the probe into the field to be measured and read the V0UT with a voltmeter. Finally, calculate the B field's intensity using the equation.
When constructing the instrument, guard the op amp's inputs from undesirable currents at the minus input. For full-scale outputs, use a ±15-V supply for the op amp.
Reprinted Url Of This Article:
http://www.seekic.com/circuit_diagram/Basic_Circuit/B_FIELD_MEASURER.html
Print this Page | Comments | Reading(3)
Code: