Published:2009/7/24 23:53:00 Author:Jessie | From:SeekIC




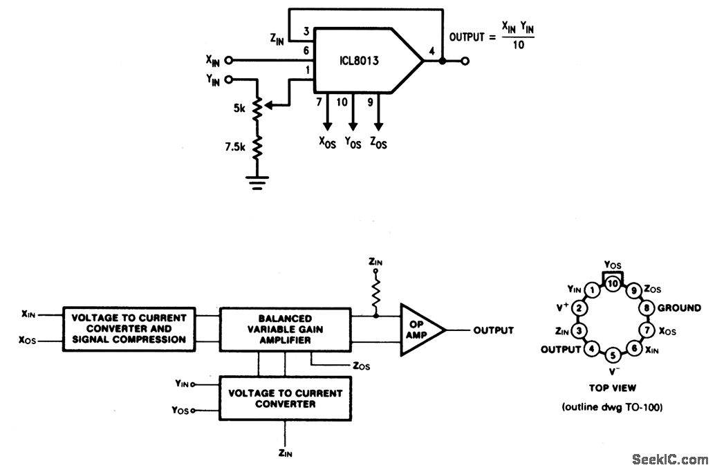
This circuit shows an ICL8013 four-quadrant multiplier connected as a basic multiplier. Figure 3-15B shows the pin connections and functional diagram. Figure 3-15C shows the electrical characteristics. Figure 3-15D shows the connections for trimming offset and feedthrough. Use the following trim procedure.
1. Set XIN= YIN= 0 V, and adjust Z0S for zero output.2. Apply a±10-V low-frequency (below 100 Hz) sweep (sine or triangle) to YINwith XIN 0 V, and adjust X0S for minimum output (chapter 5 contains several sweep-generator circuits).3. Apply the sweep signal of step 2 to XIN with YIN= 0 V, and adjust Y0s for minimum output.4. Readjust Z0s, as in step 1, if necessary.5. With XIN =10.0 Vdc, and the sweep signal of step 2 applied to YIN, adjust the gain potentiometer until the output equals YIN. This can be done with a differential scope plug-in (A + B) by inverting one signal and adjusting the gain control for (output - YIN)=0.
Reprinted Url Of This Article:
http://www.seekic.com/circuit_diagram/Basic_Circuit/Basic_multiplication_circuit.html
Print this Page | Comments | Reading(3)
Code: