Published:2009/7/24 12:46:00 Author:Jessie | From:SeekIC

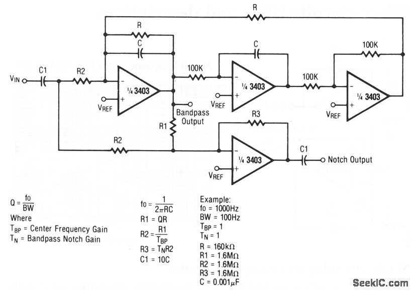
This circuit provides both a notch output and bandpass output. Raytheon Linear integrated Circuits, 1989, p. 4-161.
Reprinted Url Of This Article:
http://www.seekic.com/circuit_diagram/Basic_Circuit/Bi_quad_filter.html
Print this Page | Comments | Reading(3)
Code: