Published:2011/7/5 6:54:00 Author:Lucas | Keyword: Biopotential / frequency converter | From:SeekIC

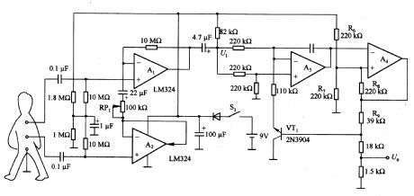
The modulation circuit is composed of the high-gain differential amplifier, and it includes operational amplifiers Al and A2 and related discrete components. Regulating RPl can change the the gain of the electrode amplifier in the range of 100 times to 10,000 times, the biological potential is enlarged to a sufficient level to control the voltage frequency modulation circuit in the modulation circuit. The voltage frequency modulation circuit is composed of the reversible integrator A3 and two-level comparator A4. The integral slash increasing rate of A3 is 227xUl (V / μS), and the increasing positive and negative direction is decided by the VTl the boron dry state, which is controlled by the A4.
Reprinted Url Of This Article:
http://www.seekic.com/circuit_diagram/Basic_Circuit/Biopotential___frequency_converter_composed_of_LM324.html
Print this Page | Comments | Reading(3)
Code: