Published:2009/7/10 23:19:00 Author:May | From:SeekIC

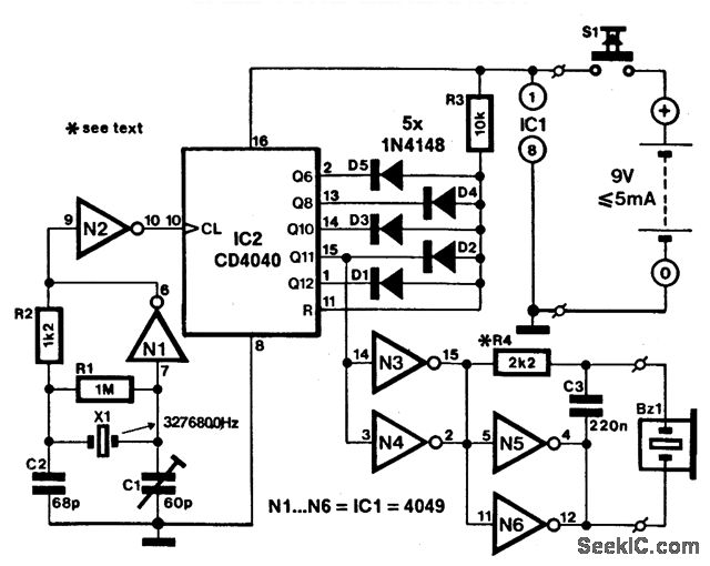
Amateur VHF relay stations are normally actuated by a 1750-Hz call tone. This might give problems if the relevant sending equipment has no internal call-tone generator, if it does not have sufficiently accurate frequencies, or if the tone duration is not long enough to securely energize the relevant relay.These problems can be overcome by the stand-alone generator described here. Simply placed in front of the microphone, it makes absolutely certain that the relay station is actuated. The generator consists of a quartz oscillator, a frequency counter and a buffer-amplifier-all contained in just two CMOS ICs. It is powered by a 9-V (p-p) battery, from which it draws a current of around 5 mA.Gates N1 and N2 form an oscillator that is controlled by a 3.27680-MHz crystal and provides clock pulses to IC2, which is connected as a programmable scaler. Diodes D1 through D5 determine the divide factor of 1872. Counter output Q1 provides the wanted 1 750-Hz signal, which is buffered by N3 through N6 before being applied to a piezoelectric buzzer. Capacitor C3 suppresses any harmonics, while R4 determines the volume of the output signal.
Reprinted Url Of This Article:
http://www.seekic.com/circuit_diagram/Basic_Circuit/CALL_TONE_GENERATOR.html
Print this Page | Comments | Reading(3)
Code: