Published:2009/7/9 4:33:00 Author:May | From:SeekIC

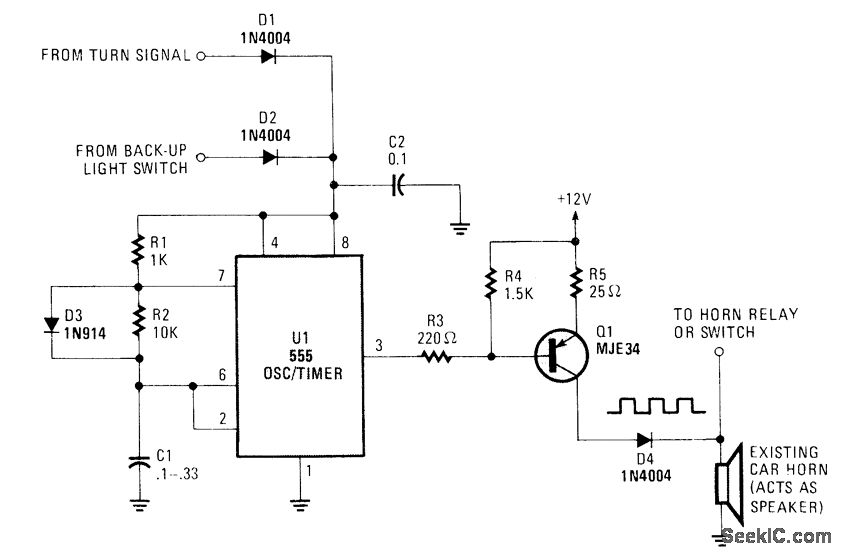
An auto horn will work as a speaker of limited audio-frequency range. This circuit uses a 555 timer as an oscillator to drive an MJE34 transistor, which in turn drives the horn. Normal horn operation is ensured by blocking diode D4.
Reprinted Url Of This Article:
http://www.seekic.com/circuit_diagram/Basic_Circuit/CAR_ALARM_WITH_HORN_AS_LOUDSPEAKER.html
Print this Page | Comments | Reading(3)
Code: