Published:2012/9/13 21:25:00 Author:Ecco | Keyword: CAR IMMOBILIZER | From:SeekIC

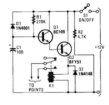
A flip of 51 puts the system in action. Power for the circuit is captured from the ignition switch, and circuit receives no power until the ignition switch is closed. When the camera is turned on, the capacitor C1 is charged and the emitter follower Darlington pair (formed by Q1 and Q2) are cut, so no voltage is applied to the relay (Kl), which serves as a load QL transmitter. normally open relay contacts are connected through the points of the vehicle. (At this point, the relay contacts are open and have no effect on the ignition system). Cl charges through R, causing the voltage at the base of Ql to rise steadily.
Source: NEXT.GR
Reprinted Url Of This Article:
http://www.seekic.com/circuit_diagram/Basic_Circuit/CAR_IMMOBILIZER_CIRCUIT.html
Print this Page | Comments | Reading(3)
Code: