Published:2009/7/10 2:00:00 Author:May | From:SeekIC

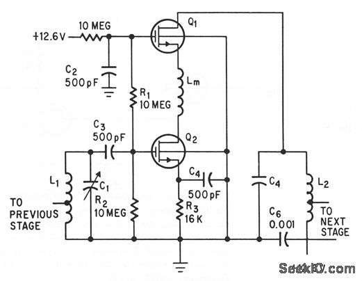
Power gain is slightly higher than for neutralized commonsource stage.-G. G. Luettgenau and S. H. Barnes,Designing Wilh Low-Noise MOS FETs:A Little Different But No Harder, Electronics,37:31,p 53-58.
Reprinted Url Of This Article:
http://www.seekic.com/circuit_diagram/Basic_Circuit/CASCODE_MOS_FET.html
Print this Page | Comments | Reading(3)
Code: