Published:2009/7/9 23:24:00 Author:May | From:SeekIC


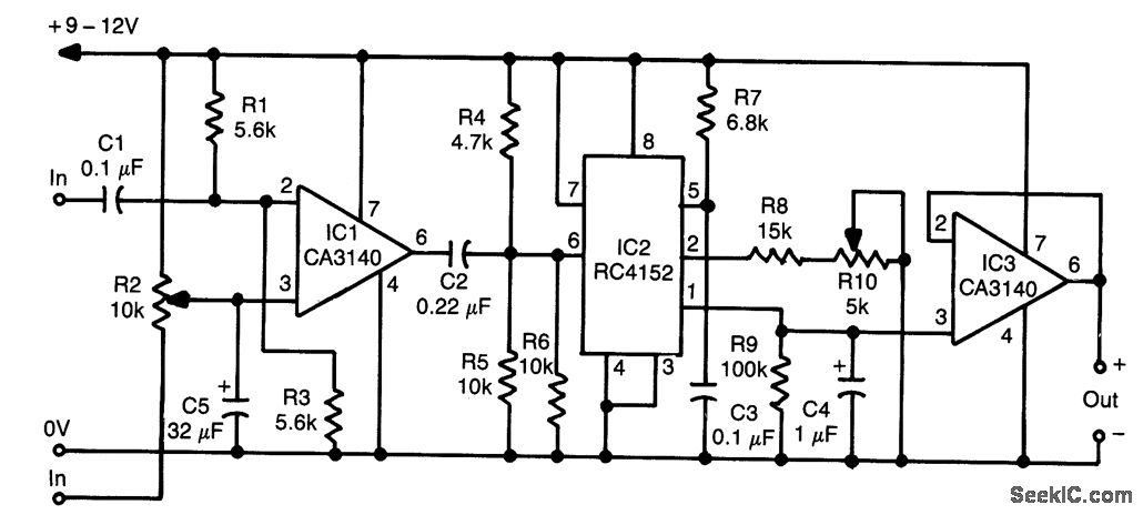
This frequency/voltage converter enables calibrations of cassette-deck speed. It records a steady 1-kHz tone on the cassette deck, and monitors the frequency on the converter. Then play the tone back and adjust the motor speed until you get the same frequency reading on the converter. The frequency/voltage converter can drive an analog meter to indicate small variations in tape speed.
Reprinted Url Of This Article:
http://www.seekic.com/circuit_diagram/Basic_Circuit/CASSETTE_MOTOR_SPEED_CALIBRATOR.html
Print this Page | Comments | Reading(3)
Code: