Published:2009/7/10 21:57:00 Author:May | From:SeekIC

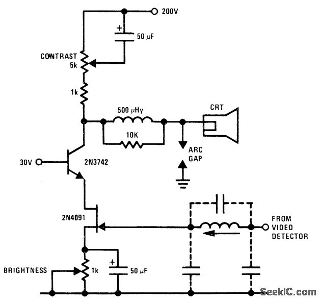
Cascode connection of 2N4091 JFET and 2N3742 bipolar transistor provide full video output for cathode. Gain is about 90. M-derived filter using stray capacitances and variable inductor blocks 4.5-MHz sound frequency from video amplifier. Cascode coAfiguration eliminates Miller capacitance problems of JFET, allowing direct drive from video detector.- FET Databook, Na-tional Semiconductor, Santa Clara, CA, 1977, p 6-26-6-36.
Reprinted Url Of This Article:
http://www.seekic.com/circuit_diagram/Basic_Circuit/CATHODE_DRIVE_FOR_CRT.html
Print this Page | Comments | Reading(3)
Code: