Published:2009/7/16 3:51:00 Author:Jessie | From:SeekIC

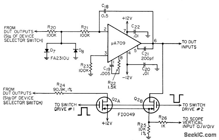
Shows circuit using Fairchild 709 IC null amplifier in feed-back loop around linear integrated-circuit tester, and FI 0049 dual mos fet serving as chopper for displaying offset voltage and transfer function simultaneously on scope by switching in synchronism with horizontal sweep.-J. N. Giles, How to Measure Linear-IC Performance, EEE, 14:8, p 62-68 and 161.
Reprinted Url Of This Article:
http://www.seekic.com/circuit_diagram/Basic_Circuit/CHOPPER_FOR_IC_TESTER.html
Print this Page | Comments | Reading(3)
Code: