Published:2009/7/10 2:23:00 Author:May | From:SeekIC

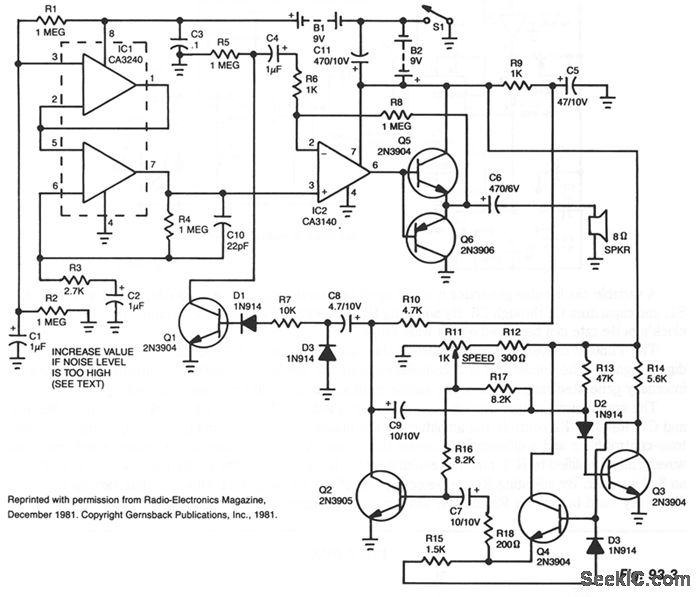
A CA3240 dual MOSFET-input device is used as a white-noise source. Op amp IC2 is used as a driver stage for the push-pull output stage formed by Q5 and Q6. Transistors Q2, Q3, and Q4 form a variable-frequency multivibrator. R11, the speed control, is used to control the multivibrator's frequency. The output is differentiated by C8 and applied to modulator transistor Q1, through D1 and R7. Transistor Q1 modulates the gain of the output amplifier stage by changing the impedance to ground, through R6 and C4.When the multivibrator's frequency is reduced using R11, C8 discharges slowly, creating a sound similar to escaping steam from a stopped locomotive.To find the proper value for R3, short Q1's collector to ground. Then, increase the value of R3 until the current drain from the power supply is less than 60 mA. Then remove the short from Q1. To see if the device is operating properly, close switch S1 and reduce the resistance of R11. Wait 10 seconds, then rotate R11 slowly. You should hear a sound similar to a steam locomotive picking up speed.
Reprinted Url Of This Article:
http://www.seekic.com/circuit_diagram/Basic_Circuit/CHUG_CHUG.html
Print this Page | Comments | Reading(3)
Code: