Published:2009/7/14 3:35:00 Author:May | From:SeekIC

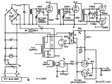
Switching action is performed by parallel triodes V2 and V3 that replace 5,000 ohms of oscillator grid resistance. Tungsten-lamp bridge serves as measuring circuit that produces phase-modulated supply-frequency error signal. Requires no components with heavy power rating because only low-power signal is required by switching triode.-J. Markus, Handbook of Electronic Control Circuits, McGraw-Hill, N.Y., 1959, p 178.
Reprinted Url Of This Article:
http://www.seekic.com/circuit_diagram/Basic_Circuit/CLOSED_LOOP_REGULATOR_FOR_INDUCTION_HEATER.html
Print this Page | Comments | Reading(3)
Code: