Published:2009/7/13 6:15:00 Author:May | From:SeekIC

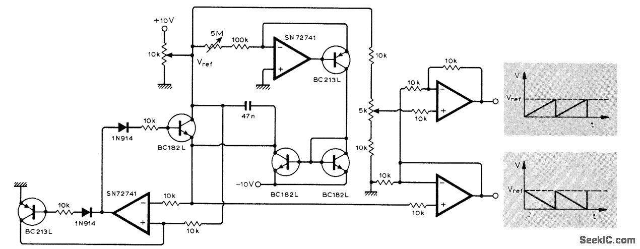
Opamp circuit provides independent controls over amplitude and frequency, as required for amplitude-modulating auditory signals to either ear for creating impression of left to right scan. High output impedance of ramps makes use of voltage follower output stage essential. Another opamp is used for inversion and level-shifting of complementary ramp, so both ramps are available from very low impedance sources. Article describes circuit operation in detail. For values shown, ramp output is variable from 400 mV to 8V, and ramp time from 50 ms to 2 s.-L. J. Retallack, Complementary Ramp Generator with Independent Amplitude/Slope Control, Wireless World, Feb. 1975, p 94.
Reprinted Url Of This Article:
http://www.seekic.com/circuit_diagram/Basic_Circuit/COMPLEMENTARY_RAMPS.html
Print this Page | Comments | Reading(3)
Code: