Published:2009/6/29 22:33:00 Author:May | From:SeekIC

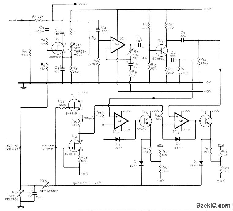
High-fidelity circuit uses voltage-controlled attenuator to increase attenuation of input signal in response to voltage of control loop. Designed for use in modern sound studios. Output-sensing amplifier using IC1 has gain of 19 over audio band. Tr2 stage is phase-splitterdriving precision rectifiers IC2 and IC3. Final part of circuit defines attenuation time constants; R26 sets attack time and R27 decay time. R26 can range from 0 to 1 megohm and R27 from 1000 ohms to infinity, using either switched or variable components. Article describes circuit operation and adjustment in detail. Tr6 is BC184L or equivalent.-D. R. Self, High-auality CompressoriLimiter, Wireless World, Dec. 1975, p 587-590.
Reprinted Url Of This Article:
http://www.seekic.com/circuit_diagram/Basic_Circuit/COMPR_ESSOR_LIMITER.html
Print this Page | Comments | Reading(3)
Code: