Published:2009/7/2 7:43:00 Author:May | From:SeekIC

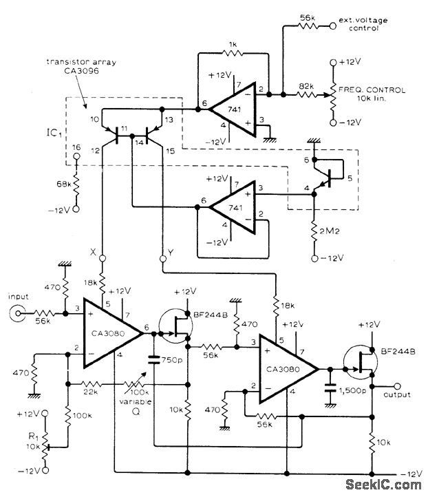
Frequency at which rolloff starts can be set in range between 15 and 15,000 Hz by extemal voltage or current. If only manual control of frequency is required, short points X and Y and conned them to wiper of 10,000-ohm logarithmic potentiometer that is positioned between -12 V and ground.-T.Orr, Voltage/Current Controlled Filter, Wireless World,Nov.1976, p 63.
Reprinted Url Of This Article:
http://www.seekic.com/circuit_diagram/Basic_Circuit/CONTROLLABLE_12_dB_PER_OCTAVE_ROLLOFF.html
Print this Page | Comments | Reading(3)
Code: