Published:2009/7/24 2:36:00 Author:Jessie | From:SeekIC

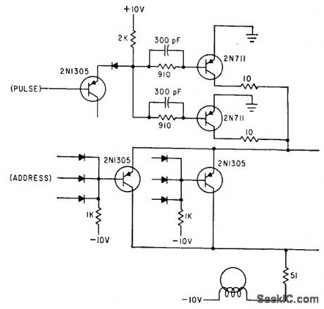
Causes current with fast rise and fall time to flow through steering driver that has been actuated by outputs of address counter used in generating programmed digital signals for simulation or test purposes.-W. D. Woo, Novel Digital Signal Generator Uses Magnetic, Core Pegboard, Electronics, 35:27, p 46-49.
Reprinted Url Of This Article:
http://www.seekic.com/circuit_diagram/Basic_Circuit/CORE_DRIVER.html
Print this Page | Comments | Reading(3)
Code: