Published:2009/7/20 2:52:00 Author:Jessie | From:SeekIC

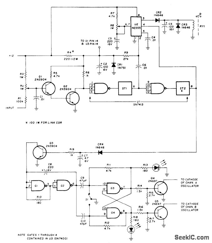
Carrier-operated relay will operate repeater, serve as guard receiver for repeater input channels, and provide loudspeaker muting when no station is being received Simple search-lock feature following CR4 controls two channels, for linking two repeaters or using two-channel drive receiver. Q1 and Q2 are connected as Darlington amplifier for negative-going control signals, as found in vacuum-tube receivers. Dual Schmitt trigger U1 provides positive ON/OFF action. Time-out is controlled by setting of R8 and value of Q3. To monitor repeater or simplex channel for call without listening to other conversations, set timer for about 5 s. When call comes in, first few words will be at normal volume so call can be identified. At time-out, volume will drop to low level. If call is for you, disable COR for normal listening. Search-lock uses single SN7400, with gates G1 and G2 connected as oscillator and gates 63 and 64 as dual D flip-flop. Q3 acts as lock to stop oscillator. With no input carrier, Q3 is off and oscillator makes Q4 and Q5 switch between channels A and B alternately. If signal arrives on one channel, oscillator stops on it and relay closes, bringing repeater transmitter on.-R. C. Heptig and R. D. Shriner, Carrier-Operated Relay for Repeater Linking, Ham Radio, July 1976, p 57-59.
Reprinted Url Of This Article:
http://www.seekic.com/circuit_diagram/Basic_Circuit/COR_FOR_LINKING.html
Print this Page | Comments | Reading(3)
Code: