Published:2009/7/6 3:42:00 Author:May | From:SeekIC

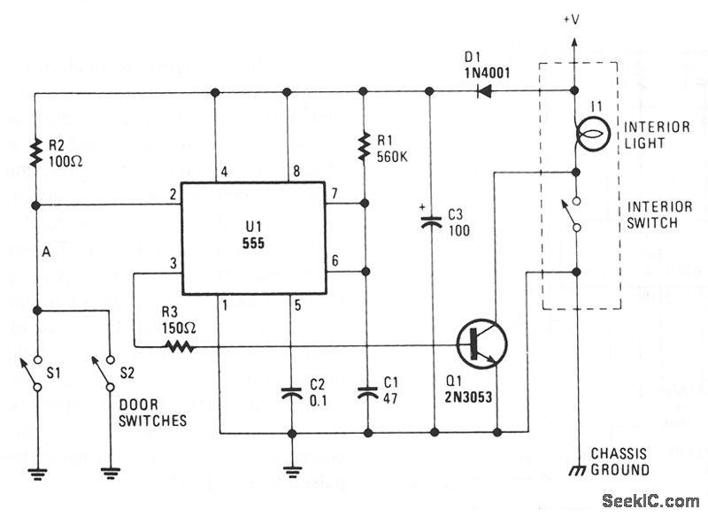
The circuit keeps the courtesy light on for 30 seconds after you close the door. The lead from the door switch is removed and connected to the 555 circuit. The 555 is arranged in a monostable mode, and is triggered by the door switches. The output drives Q1, which is connected across the interior light switch.The interior light is turned on for 30 seconds after the door is opened. If the door(s) are held open for longer than 30 seconds, it will not reset until after the doors are closed. In that case, the lights go out immediately.
Reprinted Url Of This Article:
http://www.seekic.com/circuit_diagram/Basic_Circuit/COURTESY_LIGHT_EXTENDER.html
Print this Page | Comments | Reading(3)
Code: