Published:2009/7/16 3:48:00 Author:Jessie | From:SeekIC

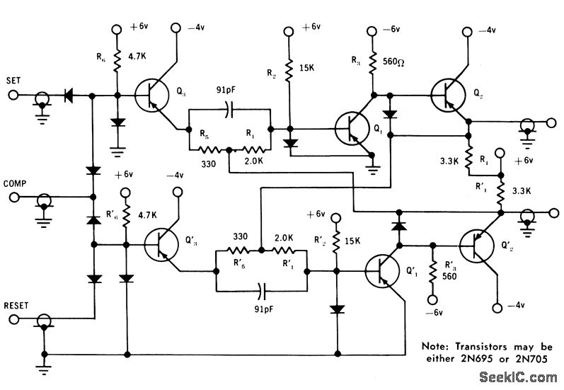
Output levels are 0 and 3.5 V. Switching times ore 20 to 34 nsec for resistive loads and 30 to 44 nsec for capacitive loads.-W. D. Roehr, For Computers...Basic RCTL Circuits, Motorola Application Note AN-129, Nov, 1965.
Reprinted Url Of This Article:
http://www.seekic.com/circuit_diagram/Basic_Circuit/CROSS_CONNECTED_INVERTERS_AS_FLIP_FLOP.html
Print this Page | Comments | Reading(3)
Code: