Published:2009/7/13 20:05:00 Author:May | From:SeekIC

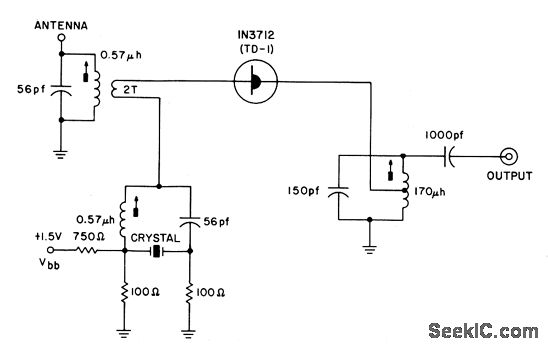
Uses tunnel-diode oscillator.- Transistor Manual, Seventh Edition,General Electric Co.1964.p358
Reprinted Url Of This Article:
http://www.seekic.com/circuit_diagram/Basic_Circuit/CRYSTAL_CONTROLLED_CB_CONVERTER.html
Print this Page | Comments | Reading(3)
Code: