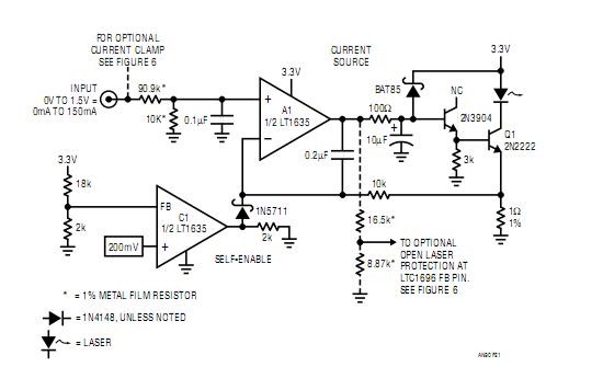
Published:2013/2/25 20:04:00 Author:muriel | Keyword: Laser Anode, Inherent Self-Enabled | From:SeekIC

Reprinted Url Of This Article:
http://www.seekic.com/circuit_diagram/Basic_Circuit/Circuit_Has_Laser_Anode_Committed_to_Supply_Inherent_Self_Enabled.html
Print this Page | Comments | Reading(3)
Code: