Published:2009/7/20 2:57:00 Author:Jessie | From:SeekIC

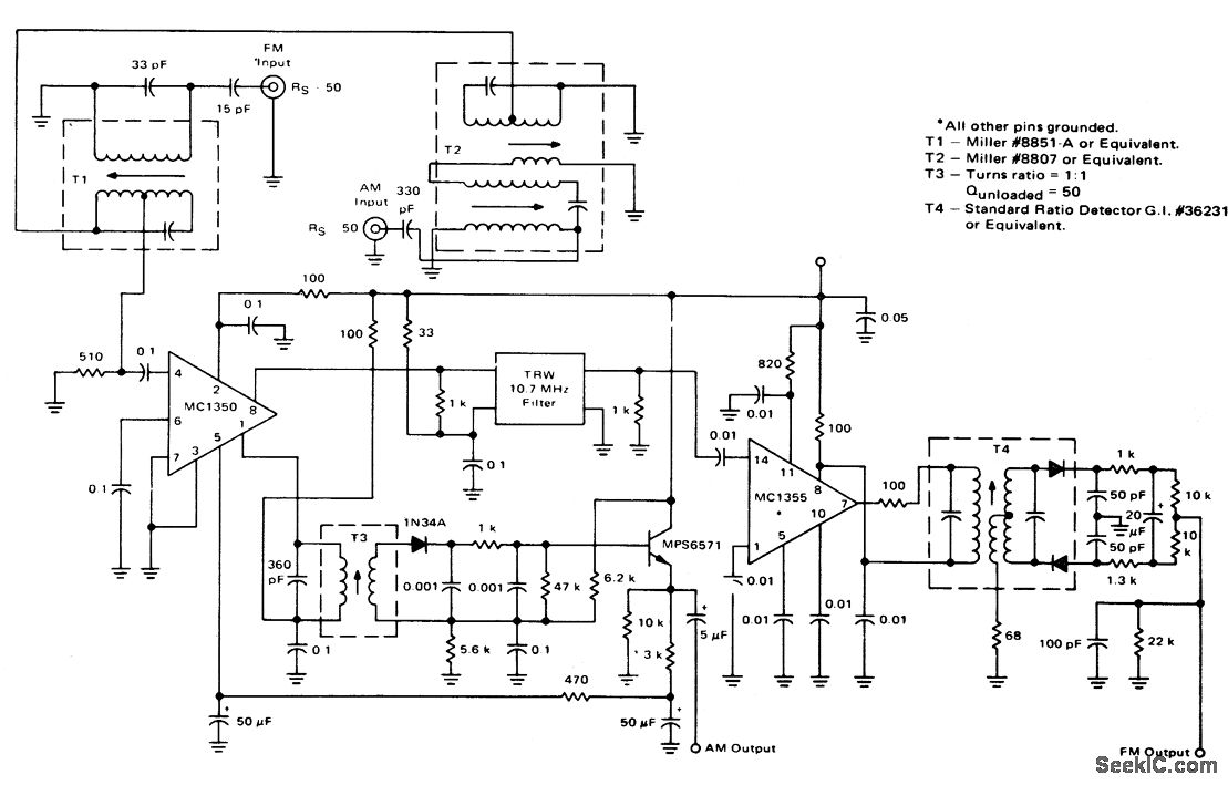
Composite AM/FM IF amplifier and detector circuitry (courtesy Motorola Semiconductor Products Inc.).
Reprinted Url Of This Article:
http://www.seekic.com/circuit_diagram/Basic_Circuit/Composite_AM_FM_IF_amplifier_and_detector_circuitry.html
Print this Page | Comments | Reading(3)
Code: