Published:2009/7/14 22:59:00 Author:Jessie | From:SeekIC

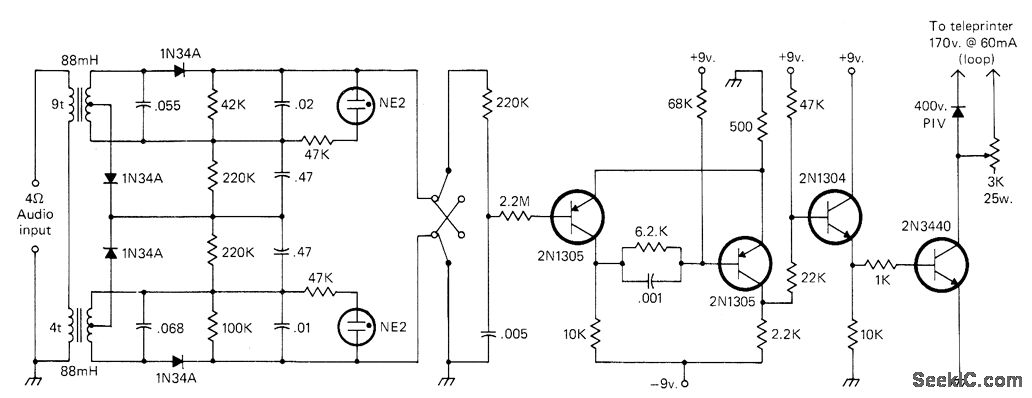
Converts RTTY audio tones of 2125 and 2295 Hz to DC pulses required for driving selector magnets of teleprinter. Coupling Iinks are added to standard 88-mH toroids as indicated.-I Schwartz, An RrrY Primer,CQ, Feb 1978,P 31-36.
Reprinted Url Of This Article:
http://www.seekic.com/circuit_diagram/Basic_Circuit/DEMODULATOR_FOR_170_Hz_SHIFT.html
Print this Page | Comments | Reading(3)
Code: