Published:2009/7/22 1:24:00 Author:Jessie | From:SeekIC

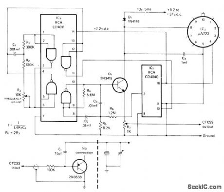
Uses two gates of CM0S quad NAND gate as 3.2-kHz oscillator, one gate as buffer, and one as amplifier serving in active bandpass filter. Requires only one precision capacitor, and uses ordinary carbon resistors in frequency-determining network. C1 must be polystyrene, polycarbonate, Teflon, or silver mica. IC2 divides oscillator frequency by binary multiple. Output is fed back to gate of IC, for convening square wave into sine wave by filtering out high-frequency harmonics. Provides continuous- tone-coded subaudible squelch (CTCSS) for amateur repeater system to protect input from interference on commonly shared channels, Voltage regulator can be replaced by zener. Use base-collector junction of 2N3638 or equivalent transistor as varactor in parallel with transmitter crystal of true FM transmitter, to modulate output frequency of crystal oscillator for CTCSS encoding.-D. Dauben, Miniature Solid State Tone Encoders to Replace Reeds, CQ, Dec, 1975, p 42-45 and 76.
Reprinted Url Of This Article:
http://www.seekic.com/circuit_diagram/Basic_Circuit/DIGITAL_CTCSS_OSCILLATOR.html
Print this Page | Comments | Reading(3)
Code: