Published:2009/7/6 7:36:00 Author:May | From:SeekIC



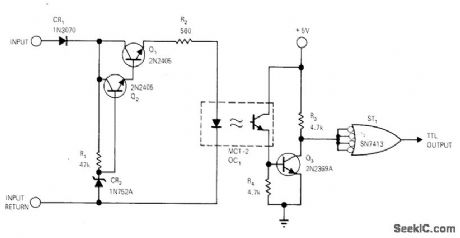
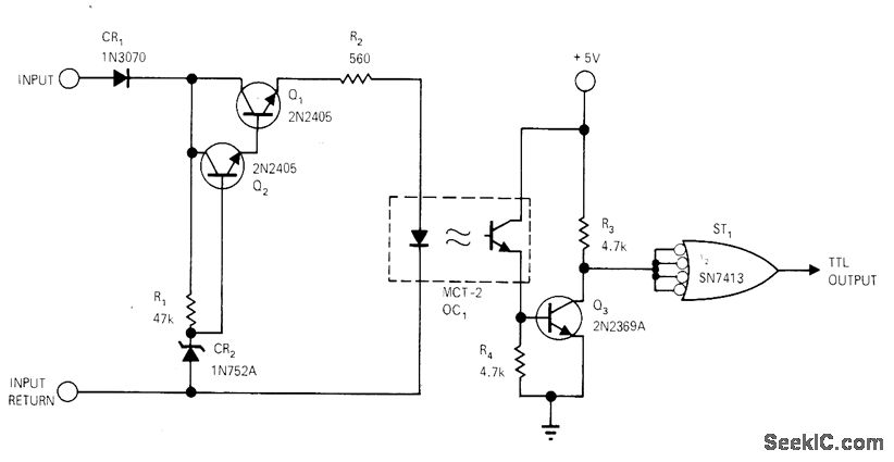
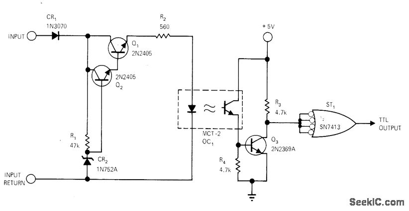
Optical coupling provides complete electrical isolation between two digital circuits. Input signal as low as +4 V can make output change state, yet circuit safely handles input peaks up to +100 V without breakdown. Q1 and Q2 form current regulator that limits loop current through input of optoisolator to 7 mA. Zener CR2 provides reference voltage that defines current through R2. Schmitt trigger ST1 in output eliminates oscillations that OUTPUT could otherwise occur when slow-rise-time signal is applied to fast TTL circuits. Output changes state when input signal lights LED in optoisolator.-C. E. Mitchell, Optical Coupler and Level Shifter, EDN|EEE Magazine, Feb. 1, 1972, p 55.
Reprinted Url Of This Article:
http://www.seekic.com/circuit_diagram/Basic_Circuit/DIGITAL_ISOLATION.html
Print this Page | Comments | Reading(3)
Code: