Published:2009/7/14 5:08:00 Author:May | From:SeekIC

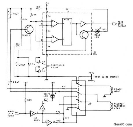
Circuit shows modifications required for standard cassette recorder to bring read level up to about 1 V. Recorder works well over range of 100 to 1200 b/s. During write process, direct current is passed through record head to saturate tape, with polarity depending on direction of current. During read cycle, voltage is induced in head winding only when transition between oppositely polarized zones moves past head. 555 timer is used as combination level detector and flip-flop to recover serial data.-R. W Burhans, A simpler Digital Cassette Tape Interface, BYTF, Oct 1978, p 142-143.
Reprinted Url Of This Article:
http://www.seekic.com/circuit_diagram/Basic_Circuit/DIGITAL_RECORDING_WITH_CASSETTES.html
Print this Page | Comments | Reading(3)
Code: