Published:2009/7/14 2:48:00 Author:May | From:SeekIC

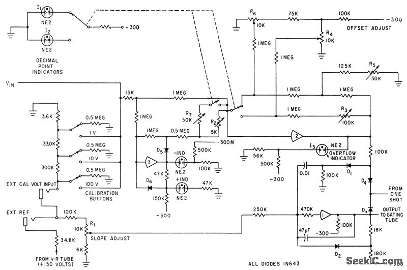
Calibration voltages of 100,10,and 1 V are derived from reference voltage, for use In calibrating digital voltmeter in which analog voltage is converted to pulse whose width is proportional to input amplitude.Used for gating clock pulses into digital counters for voltage readout.-B. Barker and M. McMahan,Digital Voltmeter Employs Voltage-To-Time Converter,Electronics,34:18, p 67-69.
Reprinted Url Of This Article:
http://www.seekic.com/circuit_diagram/Basic_Circuit/DIGITAL_VOLTMETER_CALIBRATOR.html
Print this Page | Comments | Reading(3)
Code: