Published:2009/7/1 5:41:00 Author:May | From:SeekIC

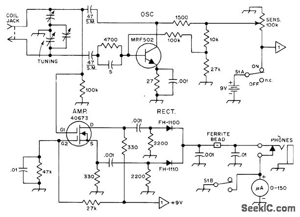
Circuit of Heath HD-1250 solid-statedlρ meter covers 1.6-250 MHz range with six plug-in coils.-The Heath HD-1250 Diρ Meter,QST, Jan 1976,p 38-39.
Reprinted Url Of This Article:
http://www.seekic.com/circuit_diagram/Basic_Circuit/DIPPER_.html
Print this Page | Comments | Reading(3)
Code: