Published:2009/7/10 3:58:00 Author:May | From:SeekIC

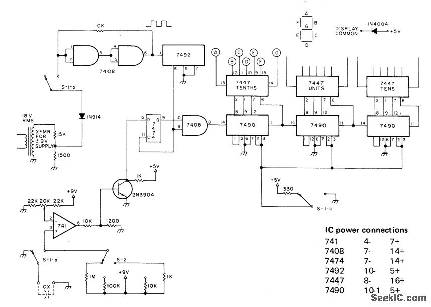
Covers 1 pF to 1μF in five ranges, using easily available com ponents. Trigger source is free-running pulse generator using programmable UJT al and inverter-amplifier Q2 to produce narrow -12 V output pulse at constant frequency of about 500 Hz. For trigger pulse, NE555V timer connected as mono MVBR initiates output pulse whose width increases with value of capacitor under test. Meter reads average value of pulse wave form and may be calibrated directly to read capacitance. Range resistors should be 5% or better. 10K trimpot in series with meter serves for initial calibration. Zero-adjustment pot is needed only for lower ranges. Use zener-regu-Iated supply to provide 12 V at up to 50 mA. Full type number of al is A7T6028; 2N6027, 2N6028 2N6118, and HEP S9001 are similar. Single 0.0025-μF capacitor can be substituted for two 0.005-μF units in series.-C. Hall, Direct-Reading Capacitance Meter, Ham Radio, April 1975, p32-35.
Reprinted Url Of This Article:
http://www.seekic.com/circuit_diagram/Basic_Circuit/DIRECT_READING_FIVE_RANGE.html
Print this Page | Comments | Reading(3)
Code: