Published:2009/6/30 21:19:00 Author:May | From:SeekIC

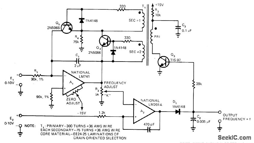
Charge-and-dump V/F conversion technique is used to obtain quotient of two analog voltages digitally. Applications include measurement of total mass flow of gas under constant pressure. With Q1 and Q2 normally off, C1 charges at rate proportional to input E1, producing negative ramp at output of integrating opamp A1. When R2 wiper voltage exceeds E2, output of A2 goes high, tuming on Q3 and temporarily driving Q1 and Q2 into conduction. This process discharges C1, resetting output of A1 to zero. With values shown, E1 and E2 equal, and wiper of R2 at midpoint, circuit output is 10,000 pulses per hour, suitable for driving electromechanical counter. Output frequency is proportional to average DC value of E1 even when input changes rapidly.—H. L. Trietley, Voltage-to-Frequency Converter Performs Division, EDN Magazine, Jan. 5, 1978, p 79-80.
Reprinted Url Of This Article:
http://www.seekic.com/circuit_diagram/Basic_Circuit/DIVIDING_ANALOG_VOLTAGES.html
Print this Page | Comments | Reading(3)
Code: