Published:2009/7/1 21:26:00 Author:May | From:SeekIC

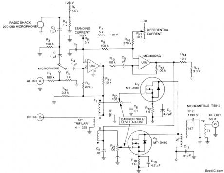
An RF input is applied to the primary of T1, which applies equal amplitude, opposite phase RF drive for output FETs Q1 and Q2. With no AF modulation at points A and B, the opposite phase RF signals cancel each other and no output appears at the 50 V output connector.When AF modulation is applied to points A and B, a modulated RF output is obtained. The dc stability and low frequency gain are improved by source resistors R18 and R19.A phase inverter consisting of a dual op amp (U1a and U1b) produces the out-of-phase, equal amplitude AF modulation signals.
Reprinted Url Of This Article:
http://www.seekic.com/circuit_diagram/Basic_Circuit/DOUBLE_SIDEBANDSUPPRESSED_CARRIER_RF_MODULATOR.html
Print this Page | Comments | Reading(3)
Code: