Published:2009/7/10 23:56:00 Author:May | From:SeekIC

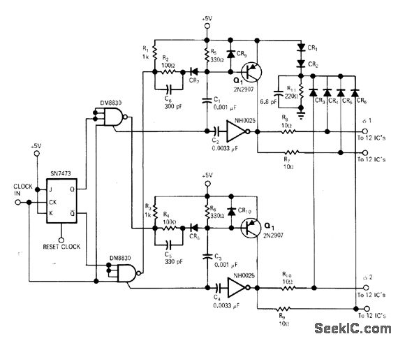
With input of clock pulses preshaped to width of about 150ns, circuit shown will generate 17-V,1.5-A clocksignal required for driving 1024-bit serial MOS memories or shift registers Article traces operation of circuit All diodes are 1N3064.-R. D. Hoose and G. L. Anderson, Clock Driver for MOS Shift Registers,EDN|EEE Magazine.Dec, 15, 1971, p 56-57.
Reprinted Url Of This Article:
http://www.seekic.com/circuit_diagram/Basic_Circuit/DRIVER_FOR_24_MOS_REGISTERS.html
Print this Page | Comments | Reading(3)
Code: