Published:2009/6/18 4:44:00 Author:May | From:SeekIC

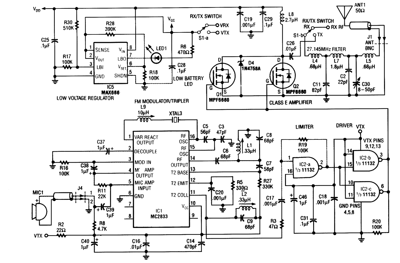
Using a Motorola MC2833 one-chip FM transmitter, a few support components, and an MPF6660 FET RF amp, this trans-mitter delivers about 3 W into a 50-Ω load. It is capable of operation over about 29 to 32 MHz with the components shown.
Reprinted Url Of This Article:
http://www.seekic.com/circuit_diagram/Basic_Circuit/Digital_Circuit/27125_MHz_NBFM_TRANSMITTER.html
Print this Page | Comments | Reading(3)
Code: